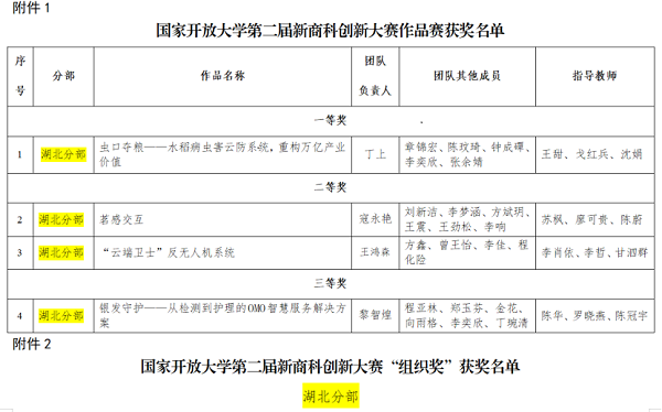
本网讯(通讯员 刘翠玲 文/图)近日,国家开放大学第二届新商科创新大赛获奖结果正式公布,经专家评审与网上公示,最终评选出150篇获奖作品及“组织奖”获奖单位。我校师生凭借优秀的教学成果与扎实的创新能力,在赛事中表现亮眼,斩获4项作品赛奖项,其中一等奖1项、二等奖2项,三等奖1项),并获评“组织奖”。

此次大赛学校以新商科理念为指导,紧密结合数字经济发展主战场,深度挖掘培育学生创新项目的新技术、新产业、新业态和新模式。备赛过程中,学校积极挖掘全省体系创新创业项目,集中资源培育优势项目,充分展示了体系办学优势。
我校将以此次大赛为契机,进一步推动新商科课程改革,提升学生创新素养,为数字经济时代培养更多复合型商科人才。
责任编辑:高苗苗