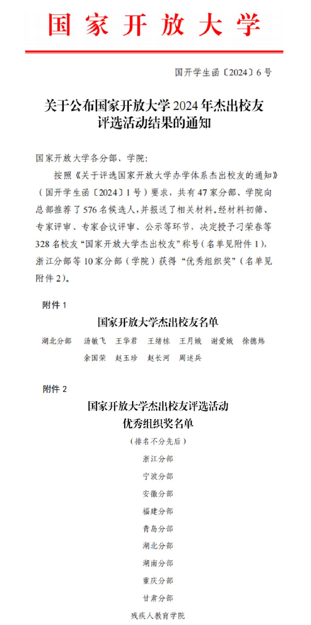
本网讯(通讯员 黄晨雨 文/图)近日,国家开放大学发布《关于公布国家开放大学2024年杰出校友评选活动结果的通知》,汤敏飞等10名校友荣获“国家开放大学杰出校友”称号,学校荣获“优秀组织奖”。

此次荣获“国家开放大学杰出校友”称号的10名校友来自全省各行各业,包括党务工作者、教育工作者、警务工作者、企业家等,他们将在校所学运用到各自的领域并取得了显著成就,不仅展现了个人风采,更为母校赢得了荣誉。他们当中有“全国五一劳动奖章”“全国优秀党务工作者”“全国模范教师”“全国公安机关爱民模范”,还有扎根基层的乡村教师、带领村民致富的产业带头人等,他们的成功故事,是学校教育质量和社会影响力的生动写照。
本次评选是国家开放大学为深入学习贯彻习近平总书记关于教育的重要论述,落实立德树人根本任务,展示学校办学45年来人才培养成果和广大校友在社会各领域的突出成就,进一步凝聚校友力量,充分发挥杰出校友对广大在校学生的示范引领作用的重要举措。自今年3月启动以来,全省办学体系积极推荐,经初评、复审、公示等环节,向国家开放大学推荐参评人选,经国家开放大学审核,最终10人获此殊荣。
历年来,学校通过构建开放灵活的学习体系,为广大学生提供了优质的学习资源和便捷的学习途径,并为社会培养了一大批具有创新精神和实践能力的高素质人才,他们正活跃在全省的各条战线,为湖北省社会经济发展贡献自己的力量。学校将进一步推进校友工作,持续加强校友联络,做好杰出校友事迹宣传,不断提升社会影响力。
责任编辑:徐敏